证券业协会考试报名(证券业协会考试报名时间)

Connor 欧易交易所 2025-09-17 11 0

七考试报名流程 登录报名网站登录中国证券业协会网站找到报名入口,或直接登录报名网址login_lbhtm注册登录账号新考生需要注册账号和密码,老考生可以直接输入用户名及密码登录上传照片利用照片审核工具对照片进行审核。

证券业协会 考试报名

2024年证券从业资格证的报名流程如下访问中国证券业协会官网登录中国证券业协会的官方网站,这是获取最新最准确报名信息的主要渠道在网站显眼位置查找相关的报名信息和流程,仔细阅读并了解具体的报名时间资格要求等咨询专业考试培训机构如对报名流程或资格要求有疑问,可以咨询专业的考试培训机构这些机构通常会提供最新的。

证券业协会考试报名(证券业协会考试报名时间)

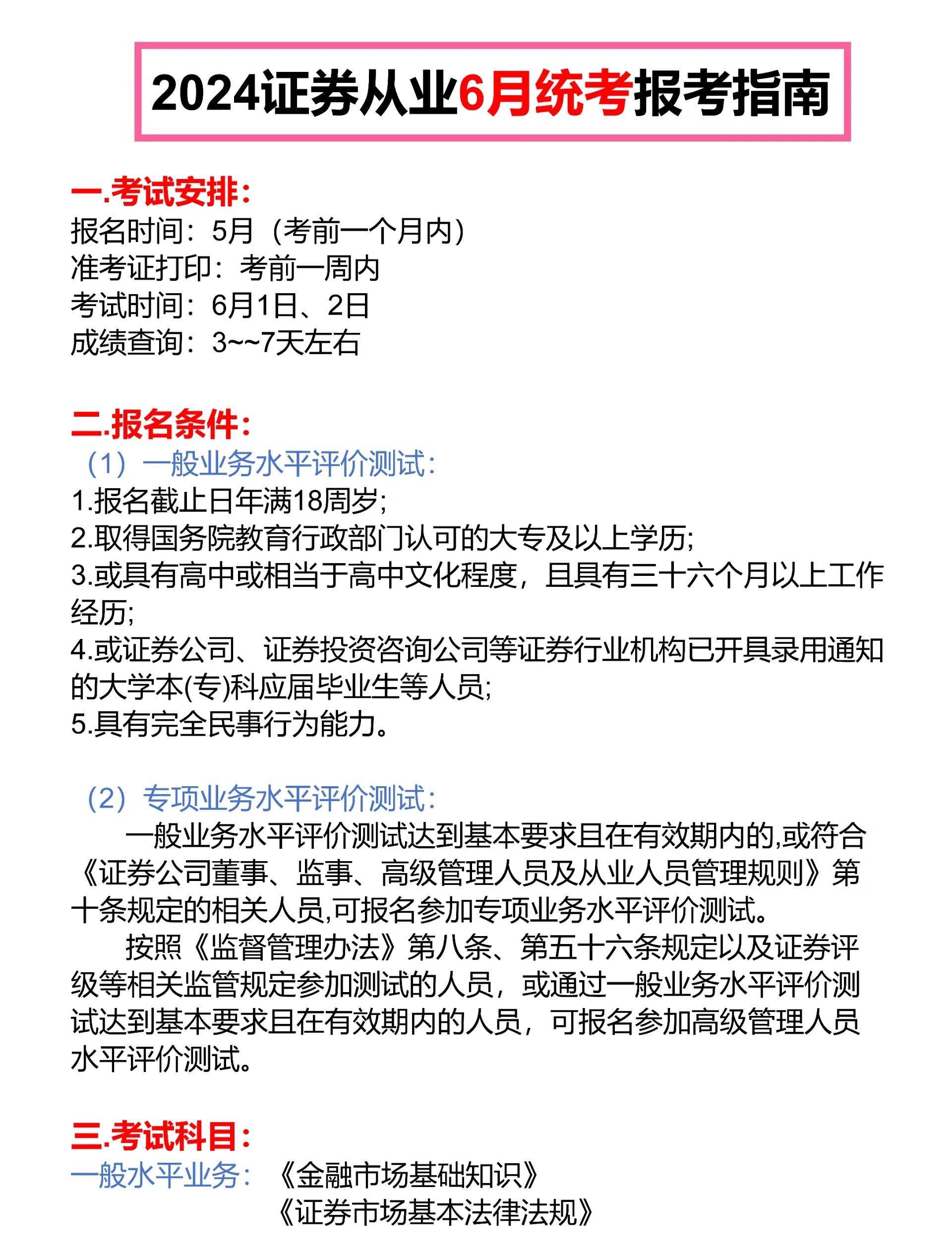
报名平台符合条件的报考人员需登录中国证券业协会网上报名平台,按网站提示完成报名及缴费流程考试资格报考人员需年满18周岁,具备高中及以上学历,且具备完全民事行为能力考试类别证券从业考试分为一般从业资格专项业务类及管理类资格三类,分别测试报考人员的专业知识专业技能和专业操守请报考。

证券业协会考试报名(证券业协会考试报名时间)

中国证券业协会成立于1991年8月28日,是依据中华人民共和国证券法和社会团体登记管理条例的有关规定设立的证券业自律性组织,属于非营利性社会团体法人,接受中国证监会和国家民政部的业务指导和监督管理证券从业资格证报名流程 1登陆中国证券业协会首页导航条上的从业人员考试报名。

证券业协会考试报名入口

报名证券从业资格证的步骤如下登录报名网站首先,需要登录证券业协会的官方网站,找到报名主页注册或登录账号如果是新考生,需要先进行账号注册老考生则可以直接登录已有账号选择考试时间在报名页面,选择你想要参加的当次考试时间选择考试区域及科目选择你想要报考的城市和科目请注意,务必。

报名证券从业资格证的步骤如下一访问报名网站 首先,你需要登录到中国证券业协会的官方网站,并找到证券从业资格证考试的报名主页这是报名的起点,确保你访问的是官方网站,以避免信息泄露或遇到其他不必要的麻烦二进行考生注册或登录 新考生如果你之前没有注册过账号,需要点击“我要报考”后。

评论